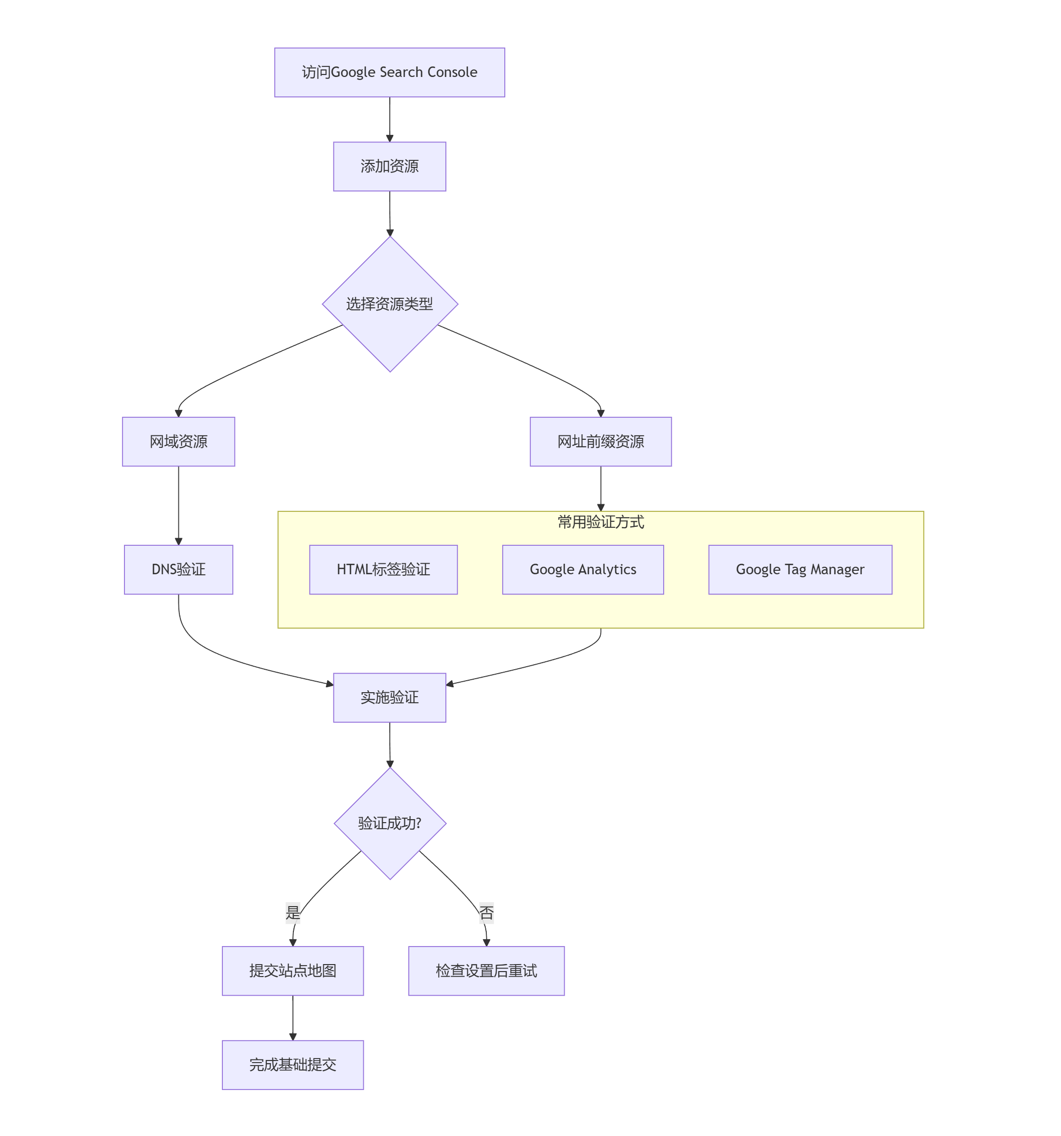
使用 Google Search Console (GSC) 提交网站,能有效帮助你的网站在谷歌搜索结果中展示。整个过程主要包括添加资源(即你的网站)并验证所有权,以及后续的提交站点地图 (Sitemap) 等关键步骤。具体流程你可以参考下图:

图片由AI生成
下面,我们重点了解一下流程图中几个核心阶段的具体操作。
1. 添加资源并验证所有权(这是最关键的一步,目的是向谷歌证明你是这个网站的管理者。)
选择资源类型:GSC主要提供“网域”和“网址前缀”两种资源类型。
网域:验证后可以覆盖该域名下所有协议(如http/https)、子域名(如www)和路径的数据。推荐使用,但只能通过DNS解析验证。
网址前缀:需要精确指定网站的完整URL,例如 https://www.example.com/。验证方式更灵活,是更常用的选择。
常用验证方式:针对“网址前缀”资源,有几种常见的验证方法。
HTML标签验证:这是最通用的方法。GSC会提供一段元标签代码,你需要将其添加到网站所有页面的<head>部分。
建站平台用户:许多平台(如SHOPLINE、EasyStore等)在后台提供了专门位置粘贴此代码。
自主建站用户:如果你使用WordPress等,可能需要通过主题编辑器修改header.php等文件。
通过DNS记录验证:这是“网域”资源唯一的验证方式。你需要从GSC复制TXT记录,然后到你的域名注册商或DNS服务商处添加这条DNS记录。
其他便捷方式:如果你的网站已安装Google Analytics或Google Tag Manager,也可以使用它们关联的账号快速完成验证。
2. 提交站点地图 (Sitemap)
验证成功后,建议立即提交站点地图,这能帮助谷歌更全面、快速地发现和抓取你网站上的页面。
什么是站点地图:Sitemap是一个列出了你网站所有重要页面URL的文件。许多建站平台(如SHOPLINE、WordPress配合相关SEO插件)会自动为你生成,通常位于 https://你的网站域名/sitemap.xml 。
如何提交:
在GSC左侧菜单中找到“站点地图”。
在输入框中,只需填入Sitemap文件路径,例如
sitemap.xml或插件生成的特定路径。点击“提交”即可。提交后,GSC会显示处理状态,但需要一段时间来抓取和索引。
完成基础提交后,你可以利用GSC做更多事情来优化网站在搜索中的表现:
检查并提交个别URL:如果网站有新内容或更新,可以使用GSC顶部的“网址检查”工具输入具体URL,检查状态并直接“请求编入索引”,以加快收录速度。
关注“覆盖率”报告:在GSC左侧的“覆盖率”报告中,你可以查看有多少页面已被谷歌索引,并了解未被索引页面的具体原因(例如404错误、被robots.txt文件拦截等),以便及时修复。
分析“效果”报告:在“效果”报告中,你可以看到网站出现在谷歌搜索中的展示次数、用户点击次数、平均点击率和平均排名等关键数据。这有助于你评估SEO效果并发现优化机会。
重要提醒
验证生效时间:DNS验证方式可能需要一段时间(最多24-48小时)才能生效。HTML标签验证通常在代码正确添加并保存后即可立即尝试。
确保商店状态:如果你使用的是某些电商建站平台(如SHOPLINE),在验证期间需要确保商店状态设置为“营业中”,否则可能导致验证失败。
移动端友好性:在GSC的“移动设备易用性”报告中,务必检查你的网站在手机等移动设备上的显示和操作是否存在问题。谷歌优先索引移动端友好的网站。网站最好是响应式网站设计(RWD)。
到这里就完成啦!希望这份详细的指南能帮助你顺利完成网站的提交。如果你在验证过程中遇到来自特定平台(比如WordPress、SHOPLINE等)的具体问题,不妨告诉我平台名称,我或许能提供更具体的建议。
信息整理自互联网或GSC,如有侵权联系删除,图片由AI生成